淋巴细胞亚群流式细胞术检测质量管理临床实践专家共识

2025-03-26
摘要

12月4日,是我国的国家宪法日。宪法是国家的根本大法,具有最高的法律效力。国家宪法日的设立,是为了增强全社会的宪法意识,弘扬宪法精神,加强宪法实施,全面推进依法治国。流式细胞术检测外周血淋巴细胞亚群,用于评价机体细胞免疫水平,是临床广泛开展的流式细胞术检测项目之一。迄今为止,国内外诸多机构及学术组织发表了多篇相关的指南与共识,涵盖了流式细胞实验室建设、淋巴细胞亚群检测的标准化操作流程、在不同领域的临床应用等方面内容,其各有侧重点。然而在临床实践过程中,实验室依然面临着如何建立规范的质量管理体系、如何开展质量管理活动、不同情况下如何制订符合要求的检测方案及设门策略、检测过程中的常见问题原因分析及如何处理等方面的问题,目前缺乏统一的认识。为了规范淋巴细胞亚群流式细胞术检测质量管理体系的建立与质量管理活动的开展,进一步提升实验室对该项目的质量管理水平,保证其检测结果的准确性和可靠性,由中国中西医结合学会检验医学专业委员会组织专家制订了本专家共识。



流式细胞术(flow cytometry,FCM)是通过荧光标记抗体与细胞表面、细胞内或颗粒表面的抗原特异性结合,利用流式细胞仪的激光束使荧光素产生光学信号,经光电信号转换与放大、计算机处理,从而实现细胞分析的技术[1]。淋巴细胞亚群检测主要是通过FCM检测T淋巴细胞(T lymphocyte,T)、B淋巴细胞(B lymphocyte,B)、自然杀伤(natural killer,NK)细胞等淋巴细胞亚群的数量和比例,用来评价机体的细胞免疫功能,在临床上已得到了广泛应用。

近年来,国内外有关机构及学术组织发表了多篇关于实验室质量管理及淋巴细胞亚群FCM检测相关的指南与共识,侧重点和适用范围各有不同,内容涵盖了实验室检测项目的质量管理和能力标准[2]、流式细胞实验室建设[3]、流式细胞术实验的验证分析[4]、流式细胞术检测外周血淋巴细胞亚群的标准化操作流程[5,6],及淋巴细胞亚群检测在健康管理[7,8]、实体肿瘤[9]、血液肿瘤[10]等众多领域的临床应用,及免疫细胞功能状态量化检测评估[11]和精细化分析[12]在临床应用中的重要性等多个方面。虽然这些指南与共识从不同层面和角度对FCM检测外周血淋巴细胞亚群的分析前、分析中、分析后做出了说明[5,13,14],然而作为接受国家临检中心室间质评和医学实验室质量和能力认可评审最基本的FCM检测项目,在临床实践过程中,实验室依然面临着如何建立规范的质量管理体系、如何开展质量管理活动、不同情况下如何制订符合要求的检测方案及设门策略、检测过程中的常见问题原因分析及如何处理等问题,主要原因有:(1)尽管指导性文件较多,但不同的实验室在质量管理临床实践中的理解和认识不统一。(2)检测过程涉及环节多,需要人工参与环节多、需要质控的环节多。(3)尚无专门的机构对人员进行培训和认证,也未形成全国统一的参考范围。(4)仪器的维护和校准较为复杂,部分操作专业性较强,实验室人员独立完成较困难。(5)在临床实践中的问题较多,问题的分析及处理措施主要依赖从业者的经验。

为了规范淋巴细胞亚群流式细胞术检测质量管理体系的建立与质量管理活动的开展,进一步提升实验室对该项目的质量管理水平,保证其检测结果的准确性和可靠性,由中国中西医结合学会检验医学专业委员会组织17个省、自治区、直辖市48家医疗机构的检验医学、临床医学等相关领域专家,进行了文献研究、讨论,并结合临床实践经验,制订了本专家共识。





01
适用范围、术语和定义




适用范围

医学实验室(包括各类医疗机构检验科、临床实验室、第三方医学检验实验室等)在开展淋巴细胞亚群FCM检测的质量管理临床实践时,均可采用或参照使用本专家共识。


术语和定义

1.质量管理:质量管理是实验室为了确保检测结果的准确性、可重复性和可靠性而建立的质量管理体系,及开展的质量策划、质量控制、质量保证和质量改进等一系列活动。

2.质量手册:质量手册是实验室质量管理体系中的最高层次文件,它用于体现实验室的质量方针和质量目标,明确组织结构的职责,并对组织结构和质量管理体系进行总体描述并提出要求。

3.程序文件:程序文件是质量手册的支持性文件,和质量手册一起构成对整个质量体系的描述。它用于规定质量手册中相关要素实施的操作过程,是下一级质量文件的提纲。

4.标准操作程序:标准操作程序(standard operating procedure,SOP)是为了实现特定目标、任务或工作流程,确保工作质量、效率和安全性的一套标准化、规范化的操作方法、流程和步骤。它一般包括操作人员的职责、要求、工作流程以及处理可能出现的问题的指导。

5.校准:校准是指在规定条件下,通过将测量仪器或检测系统的示值与已知标准或参考值进行比较,并根据差异对测量仪器或检测系统进行调整或补偿,以确保测量结果的准确性和一致性的过程。

6.性能验证:性能验证是指通过实验和评估,确认给定项目在预定条件下能够稳定地达到规定要求的过程。给定项目可以是一个过程、测量程序、物质、化合物或测量系统,规定要求可以是满足制造商声明或技术指标。

7.室内质量控制:室内质量控制是检验人员按照一定的频率连续测定稳定样本中的特定组分,并采用一系列方法进行分析,按照统计学规律推断和评价本批次测量结果的可靠程度,以此判断检验报告是否可发出,及时发现并排除质控环节中不满意因素的过程[15]。

8.室间质量评价:室间质量评价是通过组织实验室间比对测试,并按照预先制定的准则评价参与者能力的过程[16]。

9.实验室间比对:实验室间比对是按照预先规定的条件,由两个或多个独立的实验室对相同或类似的材料进行测量或检测的组织、实施和评价的过程[16]。



02
淋巴细胞亚群FCM检测实验室质量管理体系




质量管理的总体要求

开展淋巴细胞亚群FCM检测的实验室应建立与实际情况相适应的质量管理体系,确保该体系有效运行并得到持续改进。且该体系应满足上级管理机构的质量管理要求(如医学检验科质量管理体系等)。


质量管理体系文件的建立

实验室应构建以质量手册和(或)程序文件为纲领、SOP为指导、记录文件为依据的质量管理体系文件[13]。其中除淋巴细胞亚群FCM检测特有的文件外,其他管理体系文件可与上级管理机构的质量管理体系文件通用。质量管理体系文件的建立可参考以下所列层级和内容。由于质量手册和程序文件为纲领性文件,所述内容存在部分重叠,在实际工作中也可将二者合二为一。

1.质量手册:质量手册是质量管理体系的总纲要,主要包括但不局限于以下内容:(1)前言:实验室基本情况介绍、授权文件、批准文件。(2)适用范围和承诺书(公正性、保密性、服务性承诺)。(3)术语和定义。(4)总体要求:公正性、保密性、患者相关要求。(5)组织结构和管理要求:法律实体、实验室负责人的要求和职责、开展实验室活动的要求、实验室的组织结构和权限、质量目标和方针、实验室风险管理。(6)实验室资源配置要求:人员、设施、环境、设备、试剂与耗材、校准和计量溯源性、外部服务与供应等要求。(7)检验过程要求:检验前、检验中、检验后,不符合项、数据控制与信息、投诉、应急预案等的管理,持续改进的要求。(8)管理体系的要求:管理体系文件与文件控制、记录控制、风险与改进时机的识别、持续改进、不符合项及纠正措施、内部评估、管理评审。

2.程序文件:程序文件是针对质量手册的具象化要求,包括但不局限于以下内容:(1)结构和管理类程序:涉及实验室沟通、质量指标、风险控制和持续改进的管理程序。(2)资源类管理程序:人员、设施、环境条件、实验室安全、设备、设备校准和计量溯源性、试剂和耗材、服务协议、外部服务等管理程序。(3)过程类管理程序:涉及检验前(样本的采集、保存与运输、接收等)、检验中(包括项目管理、性能验证与确认、参考区间验证、室内质量控制、室间质评、结果可比性管理等)、检验后(结果报告管理、检验后样本管理等)过程管理程序,不符合项的识别和控制程序,数据控制和信息管理程序(信息系统及软件的选择与授权使用、数据传输的验证、结果的自动审核等),投诉的管理程序,应急预案的建立与管理程序(消防应急预案、生物安全应急预案、信息安全应急预案等)。(4)管理体系类程序:文件控制和管理程序、记录控制与管理程序、持续改进程序、纠正措施管理程序、内部审核程序和管理评审程序。

3.SOP:SOP是实验室操作步骤的具体体现,包括但不局限于以下内容:(1)检测项目类SOP:淋巴细胞亚群检测SOP等。(2)仪器设备类SOP:流式细胞仪SOP、离心机SOP、移液器SOP、结果分析软件SOP等。

4.记录文件:记录文件是按照时间点具体落实上述管理文件和操作步骤的记录,大致分为记录表格和评估报告2类,包括但不局限于以下内容:(1)记录表格:人员基本情况登记表,业务培训、考核记录表,人员能力评估表,人员授权表,实验室环境温、湿度监测表,实验室清洁、消毒记录表,医疗废弃物交接登记表,实验室外来人员访问登记表,消防安全检查记录表,设备运行状态记录表,设备故障及处理措施记录表,试剂批号变更验证记录表,试剂质量验证表,外部服务评价表,生物参考区间评审记录表,室内质控失控记录表,室内质控月总结表,室间质评总结表,室间比对结果及分析记录表,不符合记录及纠正措施记录表,数据传输验证记录表,投诉处理记录表,文件更改申请表,文件废止及销毁记录表,质量体系内审计划表,管理评审计划表。(2)评估报告:生物安全风险评估报告、设备校准报告、新项目开展论证评估报告、性能验证报告、质量体系内部审核实施方案、质量体系内部审核报告、质量体系管理评审报告。

共识1:实验室管理体系文件是实验室建立、实施和维持质量管理体系运行的支撑和证明。实验室质量管理体系文件由质量手册和(或)程序文件、SOP文件、记录文件组成。应根据本实验室的实际情况建立淋巴细胞亚群FCM检测质量管理体系文件。推荐强度:强推荐。


质量管理实施要点

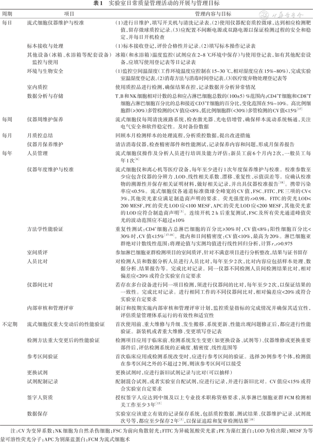
目前,国内外相关指南与共识提出的实验室管理体系的建立、管理内容和管理目标等方面的内容,可以用于指导淋巴细胞亚群FCM检测质量管理的实施,但由于实际临床工作繁杂,影响因素多,具体到每个实验室在临床实践过程中遇到的问题又不完全相同,阻碍其管理体系的建立与实施。为了在淋巴细胞亚群FCM检测的临床实践中更好地实现有效的质量管理,本共识按照质量活动开展的时间点,梳理了周期性管理活动以及管理目标,见表1[5,13,17,18,19]。


图片












































表1实验室日常质量管理活动的开展与管理目标

注:CV为变异系数;NK细胞为自然杀伤细胞;FSC为前向角散射光;FITC为异硫氰酸荧光素;PE为藻红蛋白;LOD为检出限;MESF为等量可溶性荧光分子;APC为别藻蓝蛋白;FCM为流式细胞术

共识2:为了确保淋巴细胞亚群FCM检测结果的准确性、可靠性,实验室应制订淋巴细胞亚群FCM检测质量管理的管理活动计划和目标,推荐按照本共识推荐的质量活动开展的项目、内容、时间点、质量目标,开展质量管理活动。推荐强度:强推荐。

共识3:为了确保淋巴细胞亚群FCM检测结果的持续稳定,实验室应重视每日质量管理活动的开展,包括流式细胞仪日维护与校准、标本接收与处理、辅助设备的监控与使用、环境与生物安全的监控与记录、室内质控品的检测、数据分析与存储等,使其符合质量管理目标。推荐强度:强推荐。

共识4:为了保持流式细胞仪的性能稳定,实验室应每周对流式细胞仪进行1次周维护保养流程,并保存相关记录。推荐强度:强推荐。

共识5:为了持续优化实验室质量管理体系,及时发现并纠正潜在问题,实验室应每月进行月质控分析和总结,并每月对流式细胞仪进行1次月维护保养流程,并形成月保养报告。推荐强度:强推荐。

共识6:为了确保实验室流式细胞仪操作及分析人员的专业能力持续符合行业要求,实验室应每年定期对操作及分析人员进行培训及能力评估。推荐强度:强推荐。

共识7:为了确保实验室质量管理体系的有效性和适宜性,实验室应每年执行仪器年度维护与校准、方法学性能验证、室间质评、人员比对、仪器间比对等关键活动,并制订和按期实施内部审核和管理评审计划。推荐强度:强推荐。

共识8:为了确保淋巴细胞亚群FCM检测结果能够满足临床诊断和治疗的严格要求,实验室应按要求开展流式细胞仪器的性能验证、检测方法的性能验证、参考区间验证、新旧试剂的比对,对预混试剂、自配试剂的性能进行评估,其验证或结果应符合实验室制订的要求后方可使用。推荐强度:强推荐。



03
淋巴细胞亚群FCM检测方案及设门策略



不同的共识及文献所推荐的设门策略也略有不同,WS/T 360—2024《流式细胞术检测外周血淋巴细胞亚群指南》推荐使用4色或6色抗体组合方案进行淋巴细胞亚群的检测[5],而在单核细胞较多的情况下推荐增加CD14作为设门抗体[20]。根据使用的情景不同,基本上分为3大类。



根据CD3阳性和阴性进行淋巴细胞分群

以《流式细胞术检测外周血淋巴细胞亚群指南》[5]为代表,使用厂家说明书推荐的设门方案,不论是双管4色还是单管6色方案,均采用的是通过侧向散射光(side scatter,SSC)和CD45设门,使用SSC lowCD45+设淋巴细胞门(使用微球法的单平台方案还同时设置微球门)。在淋巴细胞门内,再根据CD3的表达情况,分为CD3+T细胞和CD3-细胞群,CD3+T细胞进一步分为CD4+T和CD8+T细胞,CD3-细胞群进一步分为CD19+B细胞和CD(16+56)+NK细胞。该方法是临床大多数流式细胞仪自动化软件常用方法,但是该方法应用时可能会存在以下问题:(1)只获得淋巴细胞比例和绝对数,并未设置单个核细胞门以及白细胞门;(2)并未考虑γδT细胞对CD4和CD8双阴性细胞群的影响,对于需要在此基础上做精细化亚群的方案需要作改变,并且γδT细胞占比高的标本可能需要复检或者手工分析。有些研究在此基础上,增加了CD14设门和细胞活性染料设门,分别适用于单核细胞较多影响淋巴细胞设门准确性,以及低温保存后的样本排除死细胞干扰的情况[20,21]。


增加单个核细胞门以及淋巴细胞设门验证

以《基于多参数流式细胞术精细化分析外周血免疫细胞亚群的中国专家共识》[12]和欧洲6个研究中心建立外周血白细胞亚群参考区间的研究[22]为代表,CD45/SSC设门同时设置淋巴细胞门、单个核细胞门、白细胞门,淋巴细胞门内同步设置CD3+/CD19-T细胞门、CD3-/CD19+B细胞门、CD3-CD19-非T和非B细胞门,T细胞门内设置CD4和CD8阳性T细胞亚群,在非T非B细胞门内再设置CD(16+56)+的NK细胞门。该方法的特点:(1)适用于多管多色FCM精细化分析免疫细胞亚群,淋巴细胞亚群检测只是精细化免疫细胞亚群分析的一个基础组成部分,在此基础上,同时分析树突状细胞、单核细胞、NK细胞管时,需要借用淋巴细胞亚群管的单个核细胞比例和绝对数。(2)针对γδT细胞比例升高可能导致的CD4+和CD8+细胞总和比例低于CD3+细胞,参考γδT细胞CD3表达强,CD4阴性的特点,CD3 hi/CD4-设置初筛γδT细胞门[12]。(3)自带淋巴细胞门质量控制功能,在非T非B细胞门内设置NK细胞门,如果CD(16+56)+占非T非B细胞门低于95%,提示淋巴细胞门设置不准确,或者存在CD3-CD19-CD(16+56)-细胞。


非常规方法

以流式细胞仪和细胞分选在免疫学研究中的应用指南(第三版)[23]为代表,采用了非临床常规方法,并非使用CD45/SSC设置淋巴细胞门,而是通过前向散射光(forward scatter,FSC)和SSC设置淋巴细胞门,单个淋巴细胞门内,设置CD19+的B细胞和CD14+的单核细胞(通过评价淋巴细胞门设置时单核细胞干扰程度,评估设门准确性);CD14-CD19-细胞门内,通过CD56和T细胞受体αβ(T cell receptorαβ,TCRαβ)设置CD56+TCRαβ-的NK细胞门,CD56+TCRαβ+自然杀伤性T细胞(natural killer T cell,NKT),以及CD56阴性(T细胞)门,CD56阴性(T细胞)门内再设置TCRαβ+T和TCRγδ+T门,TCRαβ+T细胞门内分析CD4和CD8阳性细胞群。

该方法的优点在于:(1)使用FSC/SSC设置淋巴细胞门,省去CD45,使用CD14判断单核细胞污染情况。(2)仅分析TCRαβ+T细胞的CD4和CD8亚群,排除TCRγδ+T细胞干扰。问题在于:(1)对NK和NKT的定义非常规,从CD56-细胞群划分TCRγδ+T细胞并不可取,因为部分TCRγδ+T为CD56+,即将部分CD56+TCRγδ+T划入NK,扩大了NK的比例。(2)NKT也不应该由TCRαβ+和CD56+定义,因为NKT包括CD56+TCRγδ+T细胞。

共识9:目前临床常用的淋巴细胞亚群检测,设门方案有2种主要方法。单纯检测淋巴细胞亚群比例和绝对数的项目建议按照WS/T 360—2024《流式细胞术检测外周血淋巴细胞亚群指南》推荐使用4色或6色抗体组合方案进行淋巴细胞亚群FCM检测。当出现单核细胞增加、死细胞增加及需要准确分析γδT细胞等情况下,在此基础上做改良方案。如果淋巴细胞亚群是精细化分析免疫细胞亚群的一个组成部分,采用增加单个核细胞门以及淋巴细胞设门验证的方法。推荐强度:强推荐。





04
临床实践中常见问题与处理措施







淋巴细胞亚群FCM检测临床工作中的常见问题涉及标本问题、仪器问题、试剂问题、技术操作、数据分析、报告解读等多个方面。当发现检测结果出现异常时,应首先对结果的准确性进行分析,确认结果可靠后方可进行结果报告。本共识对临床实践中的常见问题及可能的原因进行了梳理,并提出了具体的应对措施,以提高检测的准确性,并为临床沟通和建议提供参考,见表2[20,24,25,26,27,28,29,30]。


图片












































表2常见问题分析与处理措施
注:FITC为异硫氰酸荧光素;NK为自然杀伤细胞;SSC为侧向散射光;γδT为表达γδ型T细胞受体的T细胞

共识10:淋巴细胞亚群FCM检测在评估机体免疫功能和多种疾病中有广泛的应用,检测结果的准确与可靠性十分重要。淋巴细胞亚群FCM检测从业人员应熟悉临床工作中常见的问题及其产生原因,同时需熟练掌握各种问题的处理措施,确保检测结果的准确性和可靠性,并提升临床应用价值。推荐强度:强推荐。




05
结语






淋巴细胞亚群FCM检测在临床中应用广泛,尤其在机体免疫评估及多种疾病临床诊疗中。其质量管理临床实践中涉及诸多难点和挑战,需要建立完善的质量管理体系、加强人员培训和技能提升、不断优化实验流程和质量控制标准等措施来确保实验结果的准确性和可靠性。本共识结合权威资料,对在临床实践中如何实施质量管理及质量管理过程中的常见问题和处理措施进行了阐述,达成了共识并形成了推荐建议。为在临床实践中实验室如何加强质量管理、提高检验质量、与ISO 15189认可准则的对接提供了参考。





共识编写工作组组长:杨再林(重庆大学附属肿瘤医院血液肿瘤中心)、武坤(昆明医科大学第一附属医院医学检验科)、刘耀(重庆大学附属肿瘤医院血液肿瘤中心)、王卉(河北燕达陆道培医院检验科)、吴丽娟(西部战区总医院实验室医学中心)、杨曦明(北京中医药大学东直门医院检验病理科)

执笔专家组成员(按姓氏汉语拼音排列):陈双(重庆大学附属肿瘤医院血液肿瘤中心)、程沈菊(昆明医科大学第一附属医院医学检验科)、龚容(昆明医科大学第一附属医院医学检验科)、蒋亭亭(重庆大学附属肿瘤医院血液肿瘤中心)、李轶勋(昆明医科大学第一附属医院医学检验科)、刘耀(重庆大学附属肿瘤医院血液肿瘤中心)、林灿(重庆大学附属肿瘤医院血液肿瘤中心)、彭余(重庆大学附属肿瘤医院血液肿瘤中心)、唐鑫怡(重庆大学附属肿瘤医院血液肿瘤中心)、武坤(昆明医科大学第一附属医院医学检验科)、杨再林(重庆大学附属肿瘤医院血液肿瘤中心)、赵明宇(重庆大学附属肿瘤医院血液肿瘤中心)

讨论专家组成员(按姓氏汉语拼音排列):陈曼(河北燕达陆道培医院检验科)、陈姝樾(重庆大学附属人民医院/重庆市人民医院医学检验科)、陈炜烨(广州中医药大学第二附属医院/广东省中医院检验科)、褚帅(南方医科大学南方医院检验医学科)、范娜(重庆市公共卫生医疗救治中心医务科)、葛晓军(遵义医科大学第二附属医院检验科)、宫海燕(陆军军医大学第一附属医院预防保健科)、何淑娅(四川省肿瘤医院检验科)、何晓燕(重庆医科大学附属儿童医院临床分子医学检测中心)、何永鹏(重庆大学附属肿瘤医院医学检验科)、胡建娥(重庆大学附属三峡医院医学检验科)、胡维波(重庆市荣昌区人民医院医学检验科)、黄裕林(重庆市开州区人民医院输血科)、蒋朝晖(贵阳市第一人民医院医学检验科)、孔义华(贵州医科大学第二附属医院检验科)、李力(中国人民解放军南部战区总医院血液科)、李莲(重庆大学附属肿瘤医院血液肿瘤中心)、李良梅(重庆大学附属肿瘤医院血液肿瘤中心)、李壹(四川大学华西医院实验医学科)、李珍(南方医科大学南方医院血液科)、李智伟(新疆维吾尔自治区人民医院临床检验中心)、林昌海(重庆大学附属肿瘤医院医学检验科)、刘康(湖南省湘潭市中心医院血液科)、刘灵(陆军军医大学第一附属医院预防保健科)、刘玲(重庆两江新区人民医院医学检验科)、刘文(川北医学院附属医院检验科)、鲁之中(河南省焦作市人民医院检验科)、吕敬龙(重庆大学附属三峡医院血液科)、毛霞(华中科技大学同济医学院附属同济医院血液科)、牟思华(浙江省台州市立医院检验科)、冉隆荣(重庆大学附属肿瘤医院血液肿瘤中心)、冉桥生(陆军军医大学第二附属医院检验科)、王平(陆军军医大学新桥医院血液病医学中心)、王伟(贵州医科大学附属肿瘤医院检验科)、文丰(重庆大学附属黔江医院医学检验科)、吴青青(贵州医科大学附属医院临床检验中心)、吴雪莲(重庆大学附属肿瘤医院血液肿瘤中心)、席倩(四川省医学科学院·四川省人民医院临床医学检验中心)、姚强(广东省深圳市儿童医院检验科)、詹茜(重庆医科大学附属第一医院临床分子医学检测中心)、张爱梅(中国科学技术大学附属第一医院/安徽省立医院)、张萍(重庆医科大学附属第二医院血液科)、张伟(重庆大学附属肿瘤医院血液肿瘤中心)、张芹(云南省第一人民医院检验科)、赵玉洁(遵义医科大学附属医院检验科)、周茂华(广州医科大学附属番禺中心医院)、朱明霞(北京大学第三医院血液科)、庄振超(艾迪康医学检验中心流式细胞实验室)

审核专家组成员(按姓氏汉语拼音排列):陈朴(复旦大学附属中山医院检验科)、池沛冬(中山大学肿瘤防治中心检验科)、李国盛(山东大学齐鲁医院血液科)、倪万茂(浙江省人民医院病理科)、彭贤贵(陆军军医大学新桥医院血液病医学中心)、任方刚(山西医科大学第二医院血液科实验室)、徐翀(上海市临床检验中心临床血液体液学研究室)、朱杰(大连医科大学附属第二医院检验科)



参考文献


[1]Robinson JP . Flow cytometry: past and future[J]. Biotechniques, 2022,72(4):159-169. DOI: 10.2144/btn-2022-0005.
[2]International Organization for Standardization. ISO15189:2022Medical laboratories Requirements for quality and competence[S]. Switzerland:International Organization for Standardization, 2022.
[3]Belkina AC , Roe CE , Tang VA ,et al. Guidelines for establishing a cytometry laboratory[J]. Cytometry A, 2024,105(2):88-111. DOI: 10.1002/cyto.a.24807.
[4]Clinical and Laboratory Standards Institute. CLSI H62 Validation of Assays Performed by Flow Cytometry First Edition[S]. USA:Clinical and Laboratory Standards Institute, 2021.
[5]中华人民共和国国家卫生健康委员会. WS/T 3602024流式细胞术检测外周血淋巴细胞亚群指南[S]. 北京:中国标准出版社, 2024.
[6]国家医学检验临床医学研究中心(中国医科大学附属第一医院),中华医学会检验医学分会,国家卫生健康委临床检验中心,. 流式细胞术的临床应用专家共识[J]. 中华检验医学杂志, 2023,46(8):792-801. DOI: 10.3760/cma.j.cn114452-20230308-00143.
[7]中华医学会健康管理学分会,《中华健康管理学杂志》编辑委员会. 健康体检基本项目专家共识(2022)[J]. 中华健康管理学杂志, 2023,17(9):649-660. DOI: 10.3760/cma.j.cn115624-20230628-00395.
[8]中华医学会健康管理学分会. Tbnk淋巴细胞检测在健康管理中的应用专家共识[J]. 中华健康管理学杂志, 2023,17(2):85-95. DOI: 10.3760/cma.j.cn115624-20221126-00861.
[9]中国医师协会检验医师分会,北京医师协会医学检验专科医师(技师)分会,国家癌症中心,. 实体肿瘤外周血细胞免疫功能实验室检测专家共识[J]. 中华检验医学杂志, 2023,46(12):1235-1248. DOI: 10.3760/cma.j.cn114452-20230719-00016.
[10]中国医药质量管理协会医学检验质量管理专业委员会. 淋巴细胞亚群检测在血液肿瘤中应用的专家共识[J]. 国际检验医学杂志, 2023,44(15):1793-1802. DOI: 10.3969/j.issn.1673-4130.2023.15.001.
[11]中国医疗保健国际交流促进会肝脏移植学分会,中国医疗保健国际交流促进会肾脏移植学分会,中国医药生物技术协会生物诊断技术分会,. 免疫细胞功能状态量化检测评估与临床应用专家共识[J]. 器官移植, 2024,15(4):548-557. DOI: 10.3969/j.issn.1674-7445.2024078.
[12]中国中西医结合学会检验医学专业委员会. 基于多参数流式细胞术精细化分析外周血免疫细胞亚群的中国专家共识[J]. 中华预防医学杂志, 2023,57(11):1729-1747. DOI: 10.3760/cma.j.cn112150-20230721-00021.
[13]中国合格评定国家认可委员会. CNAS-CL02-A001:2023 医学实验室质量和能力认可准则的应用要求[S]. 北京:中国合格评定国家认可委员会, 2023.
[14]中国合格评定国家认可委员会. ISO 15189:2022医学实验室—质量和能力的要求[S]. 北京:中国合格评定国家认可委员会, 2022.
[15]中华人民共和国国家卫生健康委员会. WS/T 641-2018临床检验定量测定室内质量控制[S]. 北京:中国标准出版社, 2018.
[16]International Organization for Standardization Committee on Conformity Assessment. ISO/IEC 17043:2023Conformity assessment General requirements for proficiency testing[S]. International Organization for Standardization/International Electrotechnical Commission, 2023.
[17]国家食品药品监督管理总局. YY/T 0588-2017流式细胞仪[S]. 北京:中国标准出版社, 2017.
[18]中华人民共和国国家质量监督检验检疫总局. JJF 1665-2017流式细胞仪校准规范[S]. 北京:中国标准出版社, 2017.
[19]吴丽娟. 流式细胞术临床应用[M]. 北京:人民卫生出版社, 2020.
[20]Shumate KA , Williams SN , Khatri AB ,et al. Addition of CD14 improves discrimination of lymphocytes in the TBNK phenotyping panel[J]. Cytometry B Clin Cytom, Epub: 2024. DOI: 10.1002/cyto.b.22180.   
[21]Mfarrej B , Gaude J , Couquiaud J ,et al. Validation of a flow cytometry-based method to quantify viable lymphocyte subtypes in fresh and cryopreserved hematopoietic cellular products[J]. Cytotherapy, 2021,23(1):77-87. DOI: 10.1016/j.jcyt.2020.06.005.    
[22]Oras A , Quirant-Sanchez B , Popadic D ,et al. Comprehensive flow cytometric reference intervals of leukocyte subsets from six study centers across Europe[J]. Clin Exp Immunol, 2020,202(3):363-378. DOI: 10.1111/cei.13491.   
[23]Cossarizza A , Chang HD , Radbruch A ,et al. Guidelines for the use of flow cytometry and cell sorting in immunological studies (third edition)[J]. Eur J Immunol, 2021,51(12):2708-3145. DOI: 10.1002/eji.202170126.    
[24]费奇力,王维维,袁向亮,. 标本前处理因素对流式细胞术检测淋巴细胞亚群的影响[J]. 诊断学理论与实践, 2014,13(3):325-328. DOI: 10.3969/j.issn.1671-2870.2014.03.022.    
[25]李子安,张晓娜,阿祥仁. 不同的样本保存方式对流式细胞术检测淋巴细胞亚群结果的影响[J]. 中华检验医学杂志, 2019,42(12):1059-1062. DOI: 10.3760/cma.j.issn.1009-9158.2019.12.015.    
[26]姚林娟,方卉,何世波,. 异常样本状态对TBNK淋巴细胞亚群检测干扰与处理方法[J]. 中国卫生检验杂志, 2022,32(11):1346-1349.    
[27]赵云平,徐宏忍,潘永圣,. 冷凝集致淋巴细胞亚群检测困难1[J]. 河北北方学院学报(自然科学版), 2021,37(8):35. DOI: 10.3969/j.issn.1673-1492.2021.08.012.
   
[28]何东元,魏崇莉,柴翠翠,. 肝硬化患者红细胞膜抗溶性增强对淋巴细胞亚群检测的干扰及纠正[J]. 检验医学与临床, 2016,13(8):1035-1036, 1039. DOI: 10.3969/j.issn.1672-9455.2016.08.011.
[29]薛燕,许俐,党利亨,. 高浓度胆红素对流式细胞术外周血淋巴细胞亚群检测的干扰和消除方法[J]. 检验医学, 2022,37(12):1169-1173. DOI: 10.3969/j.issn.1673-8640.2022.12.013.    
[30]景蓝汀,朱梦婷,杨振坤,. CD14反向辅助设门法在淋巴细胞亚群检测中的应用[J]. 检验医学, 2024,39(3):227-236. DOI: 10.3969/j.issn.1673-8640.2024.03.004.




分享